当前位置:开云(中国) > 政策法规
联系我们
开云手机在线
地址:常州市新北区通江中路396号中创大厦4楼
电话:0519-81580101
传真:0519-81580105
邮箱:czctzb@163.com
地址:常州市新北区通江中路396号中创大厦4楼
电话:0519-81580101
传真:0519-81580105
邮箱:czctzb@163.com
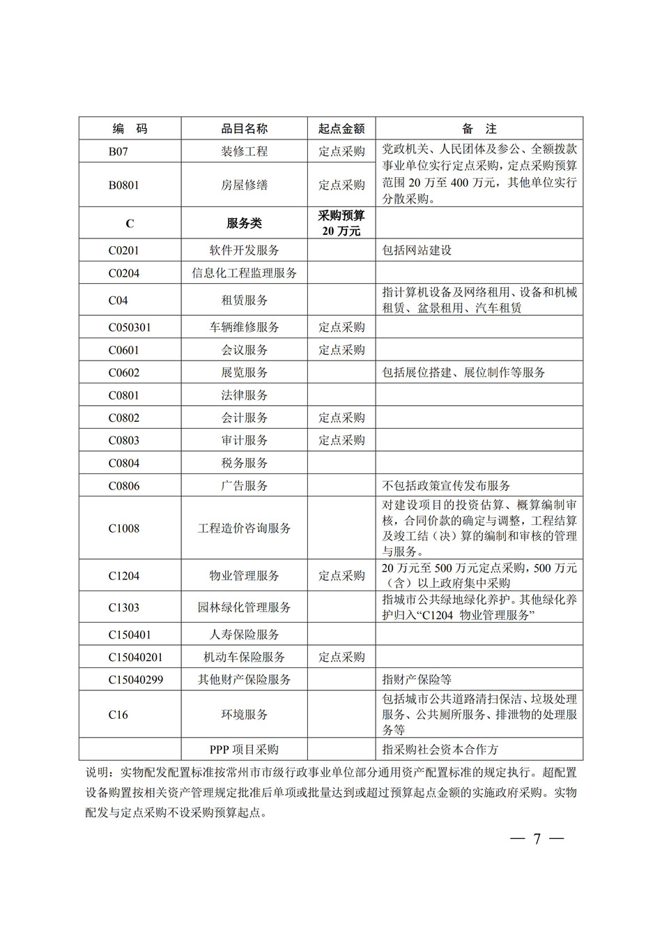
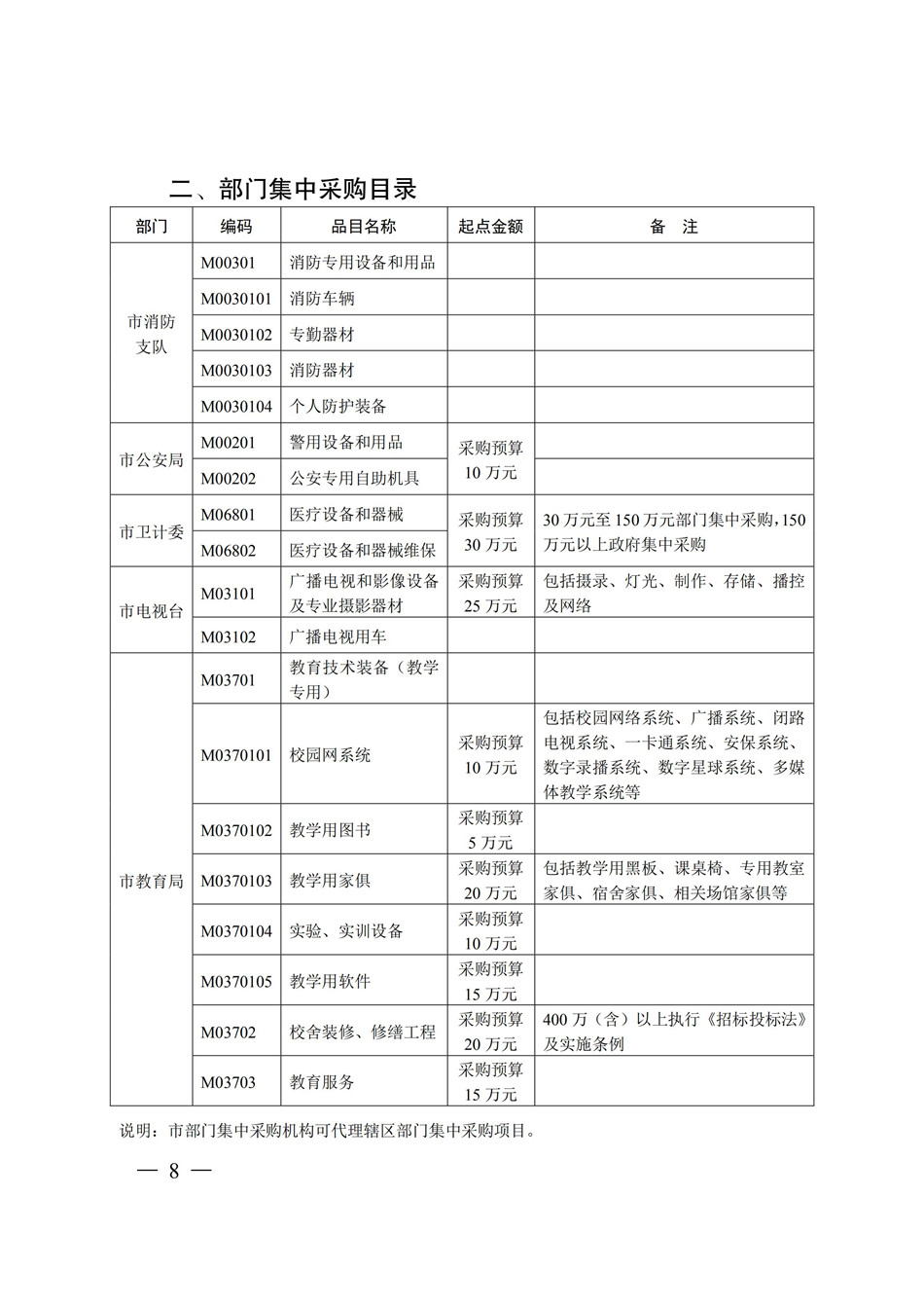
0519-8158010119-20常州市政府采购目录
发布日期:2019-7-15 浏览次数:3939









